微信群
CTRL+D 收藏本站

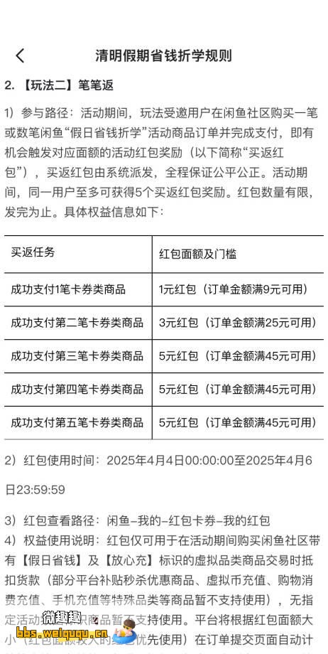
闲鱼 假日省钱 下单返红包

所在版块: 综合线报 2025-04-04 02:03 [复制链接] 查看: 1866118|回复: 0
闲鱼 假日省钱 下单返红包
商品界面要有活动提示才可用红包
没路子核销的买猫超卡盒马卡卖閑咔寶有润

1

1


1

1

回复

使用道具 举报

您需要登录后才可以回帖 登录 | 立即注册

本版积分规则

加入群聊
手机端

QQ|Archiver|手机版|小黑屋|微趣趣线报网 ( 备案号: 粤ICP备2020104959号 )|网站地图

GMT+8, 2026-1-23 07:50 , Processed in 0.081928 second(s), 21 queries .

微趣趣线报网 sinataoke.cn!

© 2021 sinataoke.cn!

快速回复 返回列表